首页
成果专利
科研成果
全部
电子信息
高端装备
新能源新材料
智慧海洋
医养健康
绿色化工
现代高效农业
其他
山东大学十大高价值应用科技成果
知识产权
专利展示
专利库
开放许可专利
企业需求
科技专家
全部
电子信息
高端装备
新能源新材料
医养健康
绿色化工
土木交通
智慧海洋
其他相关
服务指南
政策法规
国家法规条例
山东省政策
济南市政策
校内规定细则
业务流程
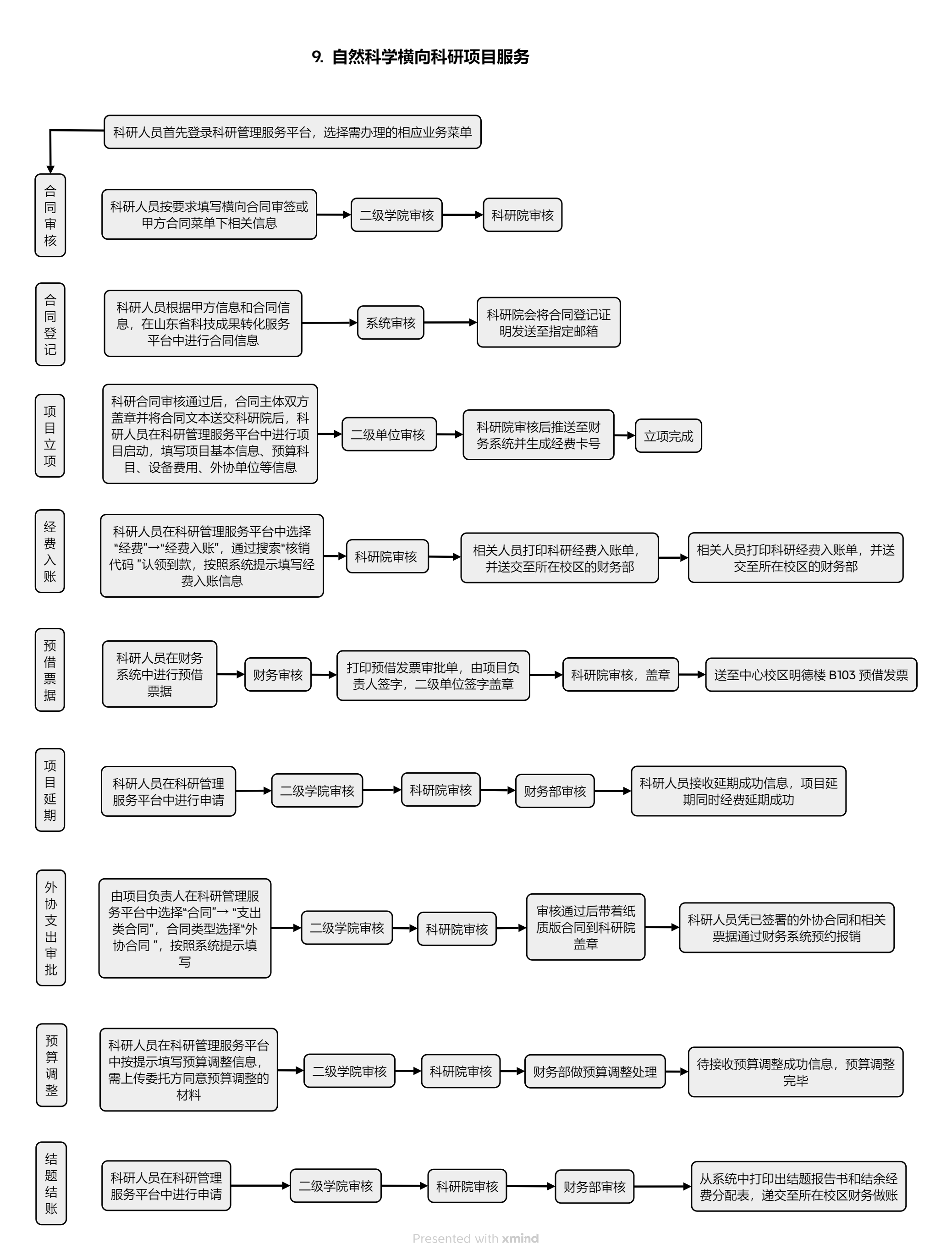
自然科学横向科研项目服务
横向项目合同线上审签流程
横向科研项目投标业务流程
科技成果转化系统流程图
知识产权业务流程
常用下载
全部
横向项目
成果转化
产学研合作
知识产权
其他
关于我们
中心概况
中心人员
科技成果直通车
合作案例
首页
成果专利
科研成果
知识产权
企业需求
科技专家
全部
电子信息
高端装备
新能源新材料
医养健康
绿色化工
土木交通
智慧海洋
其他相关
服务指南
政策法规
业务流程
常用下载
全部
横向项目
成果转化
产学研合作
知识产权
其他
关于我们
中心概况
中心人员
科技成果直通车
合作案例
×
服务指南
当前位置是:
首页
->
服务指南
->
业务流程
->
自然科学横向科研项目服务
自然科学横向科研项目服务
横向项目合同线上审签流程
横向科研项目投标业务流程
科技成果转化系统流程图
知识产权业务流程